Measure 阶段
快速路径:当仅仅存在一个行/列(或未定义行列)时,将子元素中最大的宽和高设置为为 Grid 的大小即可。
gridDesiredSize = new Size(
Math.Max(gridDesiredSize.Width, child.DesiredSize.Width),
Math.Max(gridDesiredSize.Height, child.DesiredSize.Height));
在一般情况下,我们定义了两个及以上以上的行/列,就需要一套特定的算法进行计算
我们知道,Grid的行/列定义有Auto、Star、Pixel三类
简化后的定义如下:
public class Definition
{
public double MinSize { get; set; }// 对应MinHeight(MinWidth),以Pixel为单位
public double MaxSize { get; set; }// 对应MaxHeight(MaxWidth),以Pixel为单位
public GridLength Size { get; set; }// 对应Height(Width),对应不同单位下的值
double MeasureSize { get; set; }// 测量阶段的结果
double FinalSize { get; set; }// 排列阶段的结果
double FinalOffset { get; set; }// 最终偏移量
}
此处将 Width/Height 更改为 Size,不再区分行列
源代码中为了性能,上面的一些属性(如FinalSize、MaxSize)使用的是同一个字段,为便于理解,这里将他们拆分开来单独列出。具体代码可以自行前往Avalonia存储库查看
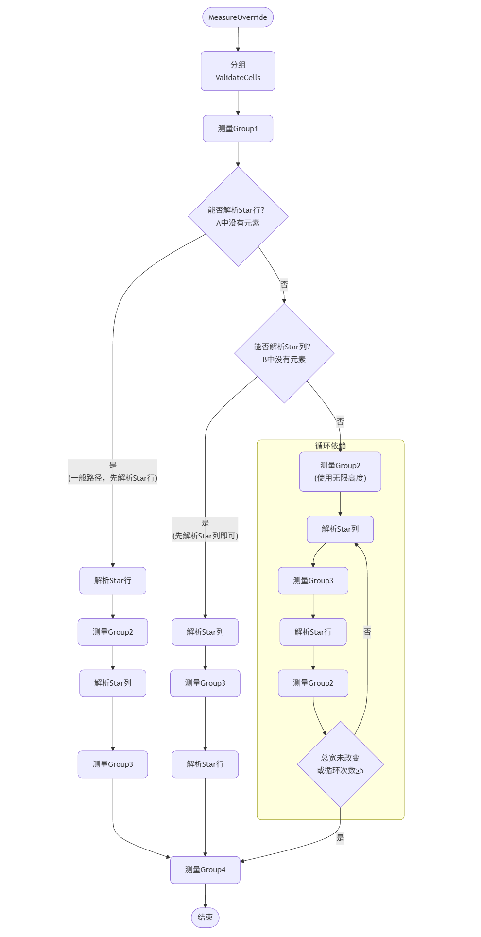
在测量 (Measure) 的过程中,Grid 遵循"可确定大小优先"的原则。因此,他们将要渲染的元素分为四组来决定测量顺序
| Px | Auto | Star |
Px | 1 | 1 | 3 |
Auto | 1 | 1 | 3 |
Star | 4 | 2 | 4 |
通常情况下,测量的顺序如下:

根据 Group2、Group3 元素的存在情况,测量组和解析 Star 项的顺序会有所不同,但 Group1 和 Group4 的测量顺序始终不变
具体流程将在后面介绍
我们先依次介绍 Measure 过程中使用的主要算法
ValidateDefinitionsStructure、ValidateDefinitionsLayout:初始化行/列定义
分组前,Grid 会先初始化行/列定义的结构:如果只有行定义,Grid 会自动添加一个 Width = * 的列定义;同理,如果只有列定义,会自动添加一个行定义
同时,如果传入了无限的长或宽,其对应的所有 Star 定义都会被视作 Auto 项
ValidateCells:分组,预处理所有子元素
分组过程中,Grid 中的每个元素都将被视作一个 Cell,他们根据所在行/列的类型被分配到不同组中,以便稍后进行进一步的计算
所有 Cell 以链表的形式被缓存,每个 CellGroup 存储的是当前组的头节点,在后续测量中使用 Cell.Next 进行遍历
MeasureCellsGroup:测量组
Group = 1:项的类型为 Px/Auto
测量每个元素的机制如下:
Px 项:def.Size 作为元素 Measure 边界
Auto 项:传入无限尺寸作为元素 Measure 边界
同时,当某个元素测量完成时,还会根据元素的高度更新元素所在项的最小大小
项最小尺寸的初始值与最大尺寸由用户设定,如RowDefinition.Min/MaxHeight
def.MinSize = Math.Clamp(child.DesiredSize, def.MinSize, def.MaxSize)
若元素的 RowSpan > 1(可能跨项),则不更新项最小值,并且在其他元素均测量完毕后,确保这些跨项元素尺寸在其所在所有项尺寸的最小值/最大值之间
Group ≠ 1:元素在某个 Star 类型的项中
根据顺序,此时已完成目标组 Star 项的大小解析,因此 definitions.MeasureSize 是有值的
使用 GetMeasureSizeForRange 方法,遍历元素跨越的所有项,将这些项的最小值(Auto 项)或测量值(Star 项)相加,得到元素测量时的边界
private static double GetMeasureSizeForRange(
IReadOnlyList<DefinitionBase> definitions,
int start/*起始项位置*/,
int count/*跨越项数(RowSpan)*/,
double spacing)
{
double measureSize = -spacing;
int i = start + count - 1;
do
{
measureSize +=
spacing + // 跨行元素可忽视所跨项之间的spacing
(definitions[i].SizeType == LayoutTimeSizeType.Auto ?
definitions[i].MinSize :
definitions[i].MeasureSize);
} while (--i >= start);
return measureSize;
}
同理,每个元素测量完成时也会更新其所在项的最小值,也会在所有元素测量完成后确保跨项元素尺寸在正确范围内
ResolveStar:统一解析Star项,分配权重
Group1 测量完毕后,我们已经得到了所有固定元素的尺寸,现在以以下流程计算各 Star 项的尺寸:
预处理权重
遍历 definitions,统计Star项的数量并得到最大权重 maxStar,同时将所有Star项的 MeasureSize 设置为 1.0,表示尚未在后续阶段解析。
引入 scale 值用于后续缩放,防止浮点溢出:
- 若存在 Infinity 权重,设置
scale = -1.0
- 若不存在 Infinity 权重但权重和可能溢出(
starCount * maxStar > Double.Max),将 scale 设置为 2 的负次幂
计算可用空间,预处理约束
再次遍历 definitions ,计算所有非Star项所占用的空间 takenSize
对于 Star 项,计算缩放后的权重值 starWeight = star * scale,并累计到 totalStarWeight
若 scale < 0(存在Infinity权重),将 Infinity 项映射为 1,其余映射为 0
如果项存在最小约束(MinSize > 0,由用户设置),将该项加入"最小约束列表",并暂存比率 def.minRatio = starWeight / def.MinSize
同理,若存在最大约束(MaxSize ≠ Infinity),将该项加入"最大约束列表",暂存 def.maxRatio = starWeight / def.MaxSize
为提升性能,实际实现中"最小约束列表"和"最大约束列表"存储在同一列表 definitionIndices 中,分别为前后两个部分
迭代解析约束项
来看一个例子:
<!--C1--><ColumnDefinition Width="*" MinWidth="120"/>
<!--C2--><ColumnDefinition Width="2*"/>
<!--C3--><ColumnDefinition Width="3*" MaxWidth="150"/>
假设可用尺寸 S=400,这时候我们可以发现:如果要满足定义中的 Min/MaxWidth 约束,是无法实现 1 : 2 : 3 的比例的。因此,我们需要将与比例差距最大的项"锁定"为 Min/MaxWidth
但我们又希望锁定后的比例尽可能接近定义的比例,因此 Grid 使用了以下算法:

先对最小约束列表按照比率降序,最大约束列表按照比率升序排序
初始 remainingAvailableSize=S=400,remainingStarWeight=W=6
下面按照每次锁定"差异最大"的一个 definition 来迭代解析约束项:
第一次迭代:
从最小/最大约束列表中分别选出 C1.minRatio == 1/120 == 0.008333 ,C3.maxRatio == 3/150 == 0.02
计算比例 proportion = remainingStarWeight / remainingAvailableSize = 6/400 = 0.015
判定是否违反比例:
二者都需要锁定,选择偏离更大的一项:
执行锁定:
第二次迭代:
maxRatio = 0.02(仍为 C3 )
proportion = 5/280 ≈ 0.017857
仅违反最大约束:0.02 > 0.017857 => C3 尺寸锁定为 C3.MaxSize
执行锁定:
最小/最大约束列表均为空 => 退出。
检测异常场景并重复执行 2、3
完成步骤 3 后,可能会有以下异常场景:
remainingAvailableSize > 0 且 Star 项全部处理完毕:所有 Star 项都被其最大约束锁定,但所有最大约束之和仍小于边界
遍历所有项,解锁存在最小约束的项,重新执行步骤 2、3 为其分配空间
remainingAvailableSize < 0:某些项被最小约束锁定,但所有最小约束之和超过了边界
同理,解锁存在最大约束的项,重新执行 2、3
前缀和算法分配剩余空间
相比权重/权重总和*剩余空间,此算法可以避免浮点数计算带来的精度丢失
可以用一个例子说明此算法:
假设权重分别为 [1, 2, 3],剩余空间为 6
计算权重前缀和 [1, 3, 6]
现在以权重从大到小的顺序开始分配
分配 6*(3/6) = 3,剩余空间 6-3=3
分配 3*(2/3) = 2,剩余空间 3-2=1
分配 1*(1/1) = 1,剩余空间 1-1=0,完成
简化后的算法如下(此处默认所有项的类型为 Star ):
Array.Sort(definitions);
// 计算前缀和
totalStarWeight = 0.0;
for (int i = 0; i < definitions.Length; ++i)
{
DefinitionBase def = definitions[i];
totalStarWeight += def.MeasureSize;// MeasureSize在此处代表Star数量
def.SizeCache = totalStarWeight;// SizeCache用于缓存前缀和结果
}
// 从后向前遍历
for (int i = definitions.Length - 1; i >= 0; --i)
{
DefinitionBase def = definitions[i];
double resolvedSize = (availableSize - takenSize) * (def.MeasureSize / def.SizeCache);
def.MeasureSize = resolvedSize;
takenSize += resolvedSize;
}
现在,你应该对测量中使用的算法有了大概了解。但测量顺序具体是怎么样的呢?以及,为什么要遵守这样的测量顺序?
我们再看一下之前的分组表:
| Px | Auto | Star |
Px | 1 | 1 | 3 |
Auto | 1 | 1 | 3 [A] |
Star | 4 | 2 | 4 |
重点看加粗的部分:以 A部分 (在 Group3 中)为例,在测量这部分的元素前,必须得到 Auto 列的大小。因此,测量 Group3 前必须完成对 Group1 和 Group2的测量
同样,B 部分在测量之前也必须得到 Auto 行的大小,在测量 Group2 前必须完成对 Group1 和 Group3 的测量
AB 部分的共同特性就是同时存在于 Auto 和 Star 项中,我们可以得出以下结论:
- A 部分中存在元素:测量
Group1、Group2 后才能测量 Group3
- B 部分中存在元素:测量
Group1、Group3 后才能测量 Group2
如果 A、B 部分都存在元素呢?比如下面的情况:
| column width="Auto" | column width="*" |
| row height="Auto" | | cell 1 2 [A] |
| row height="*" | cell 2 1 | |
由于 cell 2 1 的宽度决定了 Auto 列的宽度,进而间接决定 cell 1 2 所在列的宽度,需要先计算 cell 2 1。然而,由于 cell 1 2 的高度决定了 Auto 行的高度,同理, cell 2 1 也理应先被计算—— Auto 与 Star 的行列相互影响,这就是 Grid 行列解析中的循环依赖问题。
综上所述,Grid 共有三种不同的测量顺序,流程图如下:

循环依赖的处理
对于产生了循环依赖的布局,我们无法直接测量 AB 组的大小。因此,我们需要先在测量 Group2(也就是 B 组) 时使用无限高度以先得到其宽度,再解析 Star 列
Star列被解析完毕后,就可以测量 Group3 中的元素了,此时再解析Star行即可重新以正确的行高测量 Group2

更为极端的情况
如果 Group2 中的元素再使用不同高度测量时得到的宽度不同(例如,纵向排列的 WrapPanel ),这代表第一次使用无限高度测量 Group2 后解析得到Star列的宽度是错误的!这时候我们需要返回并重新对 Group3 进行测量...
在重新测量的过程中,我们还要将 Auto 项的尺寸恢复到测量 Group1 后的状态,来尽可能保证测量 Group2 时的参数相等
此流程会一直循环,直到两次Group2宽度的测量结果相同或循环次数 ≥5
